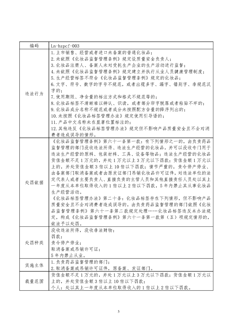
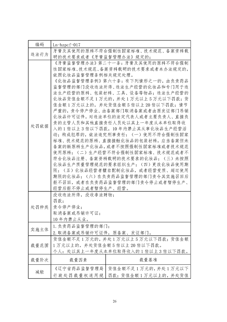
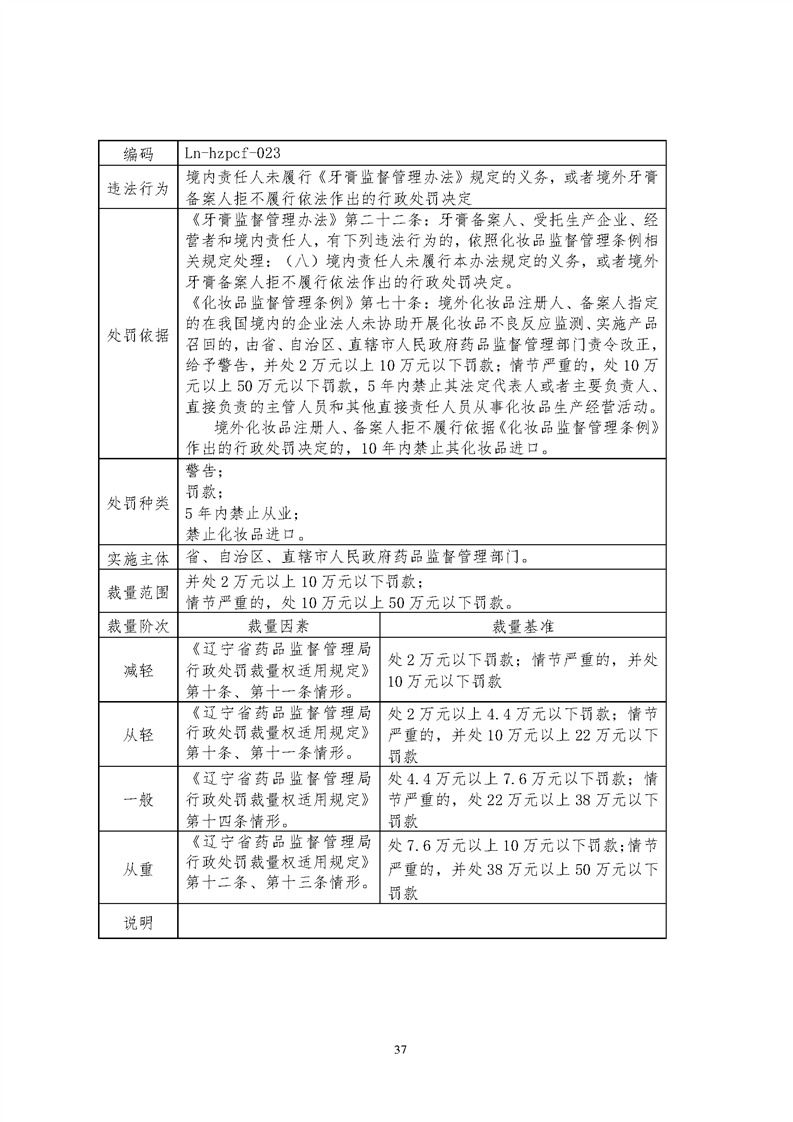
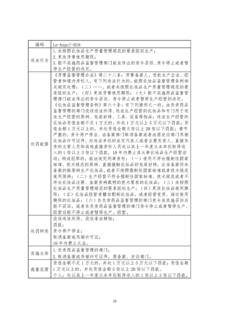
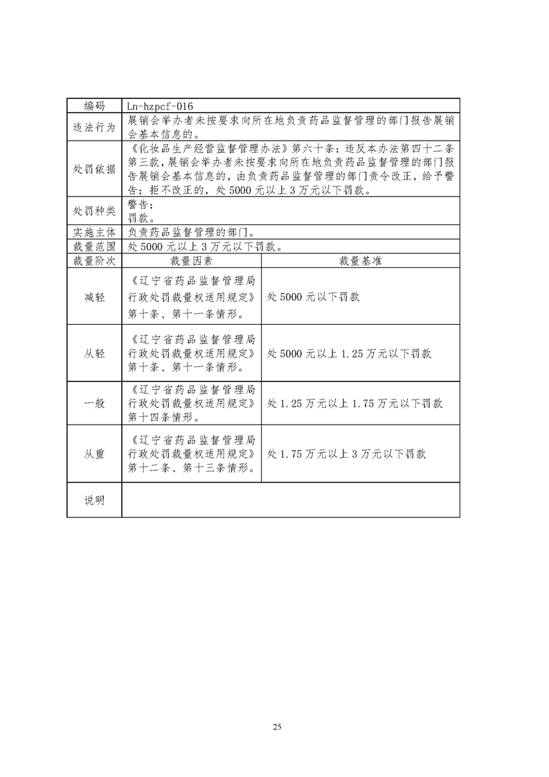
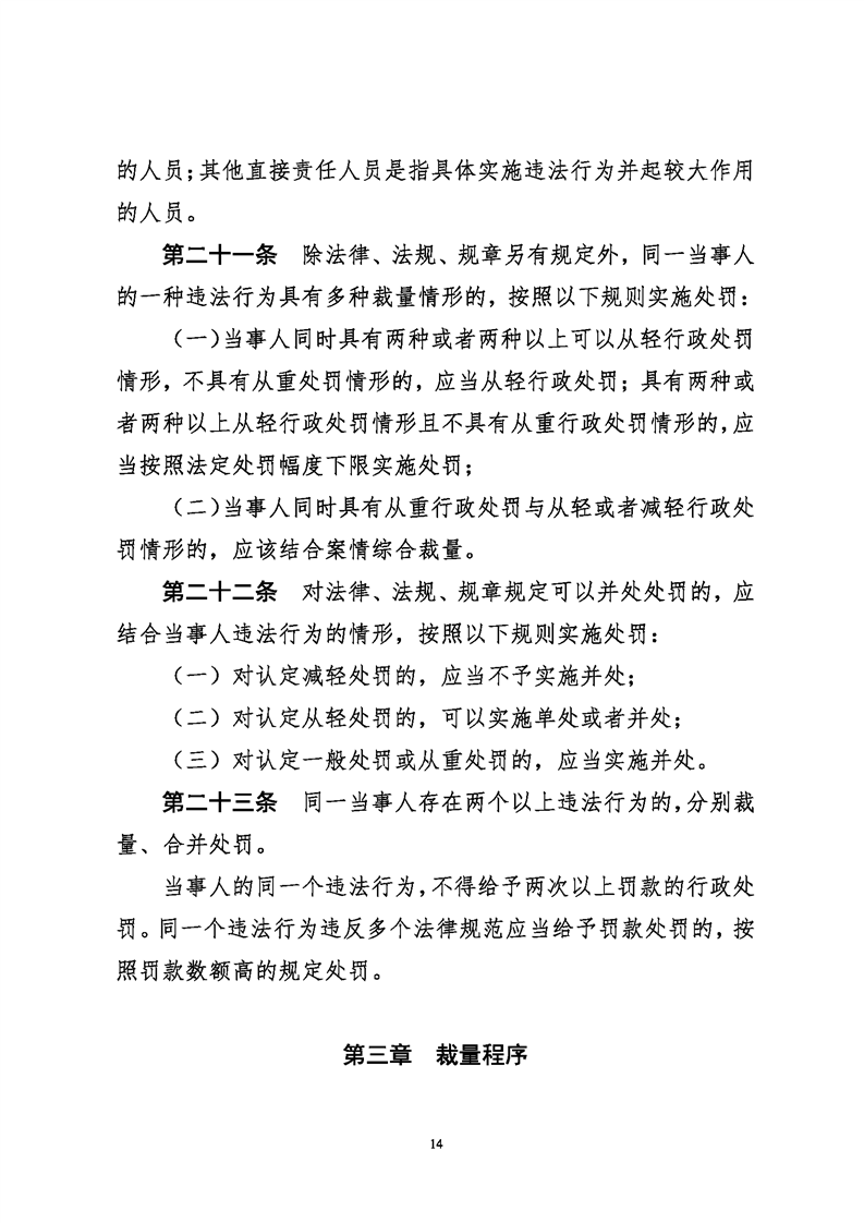
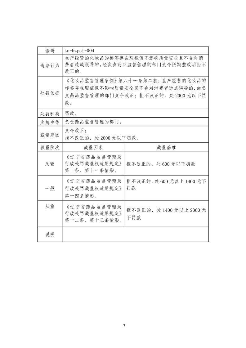
当前位置:首页 > 政务公开

辽宁省药品监督管理局关于印发《辽宁省药品监督管理行政处罚裁量权适用规定》的通知

发布时间:2026-03-20

【字号:

分享:





























































  • 附件:
  • 视频:
扫一扫在手机打开当前页