当前位置:首页 > 政务公开

关于印发《辽宁省市场监督管理行政处罚裁量权适用规则》的通知

发布时间:2026-03-20

【字号:

分享:















  • 附件:
  • 视频:
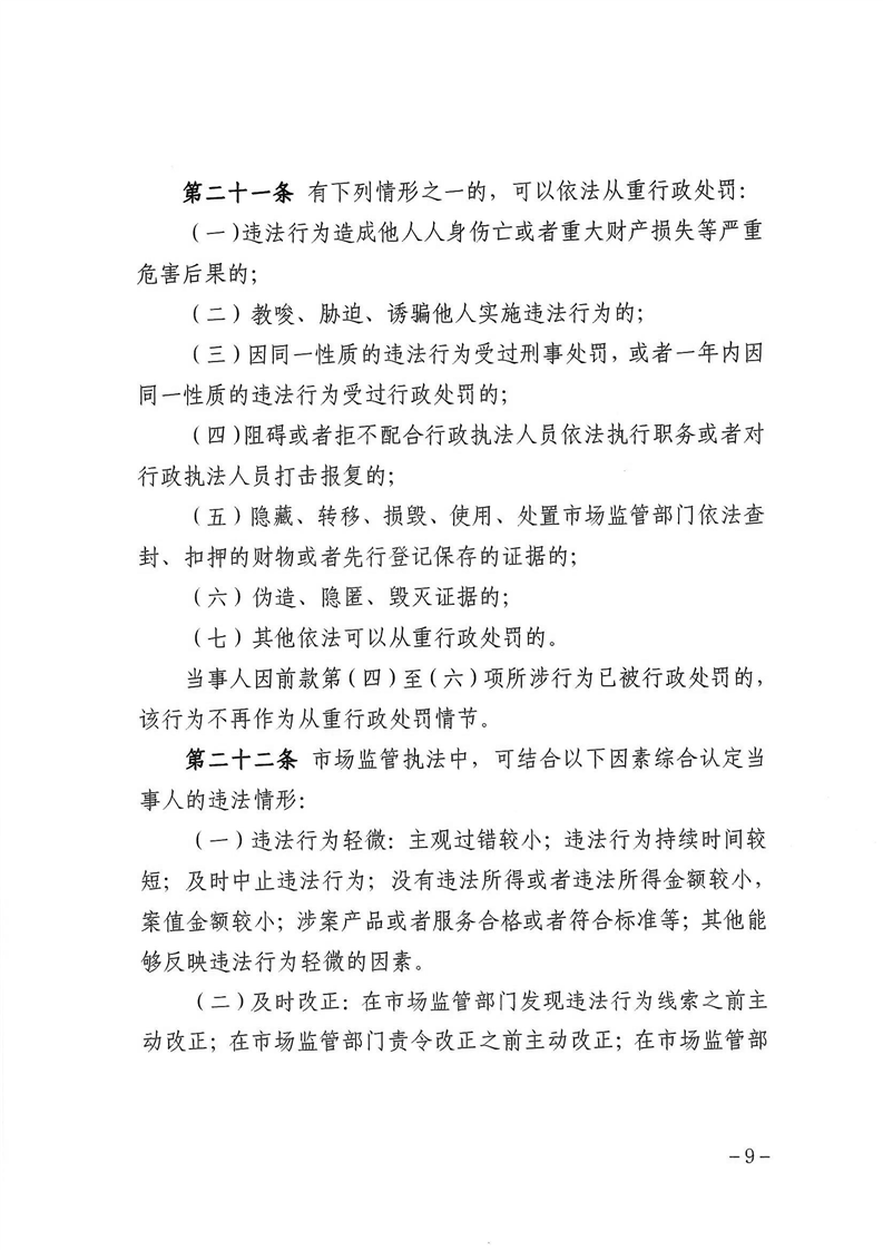
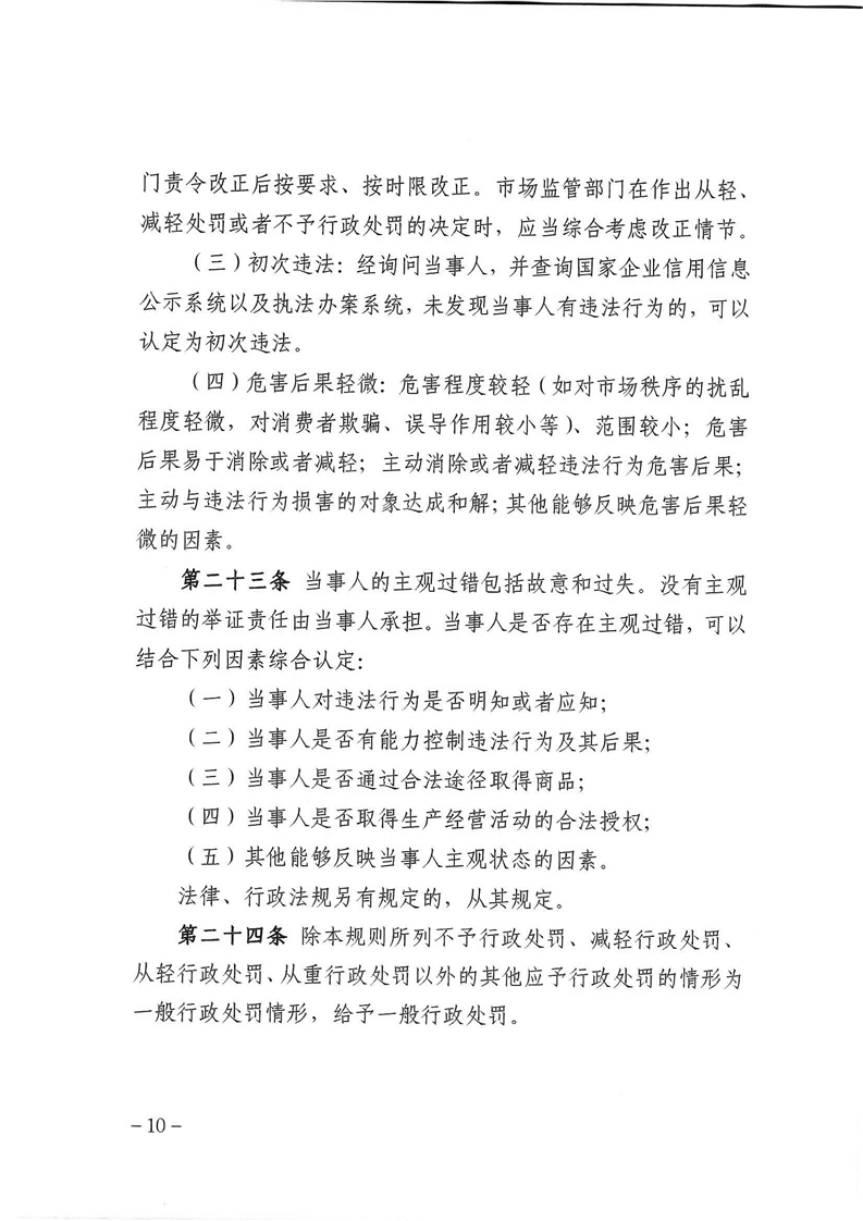
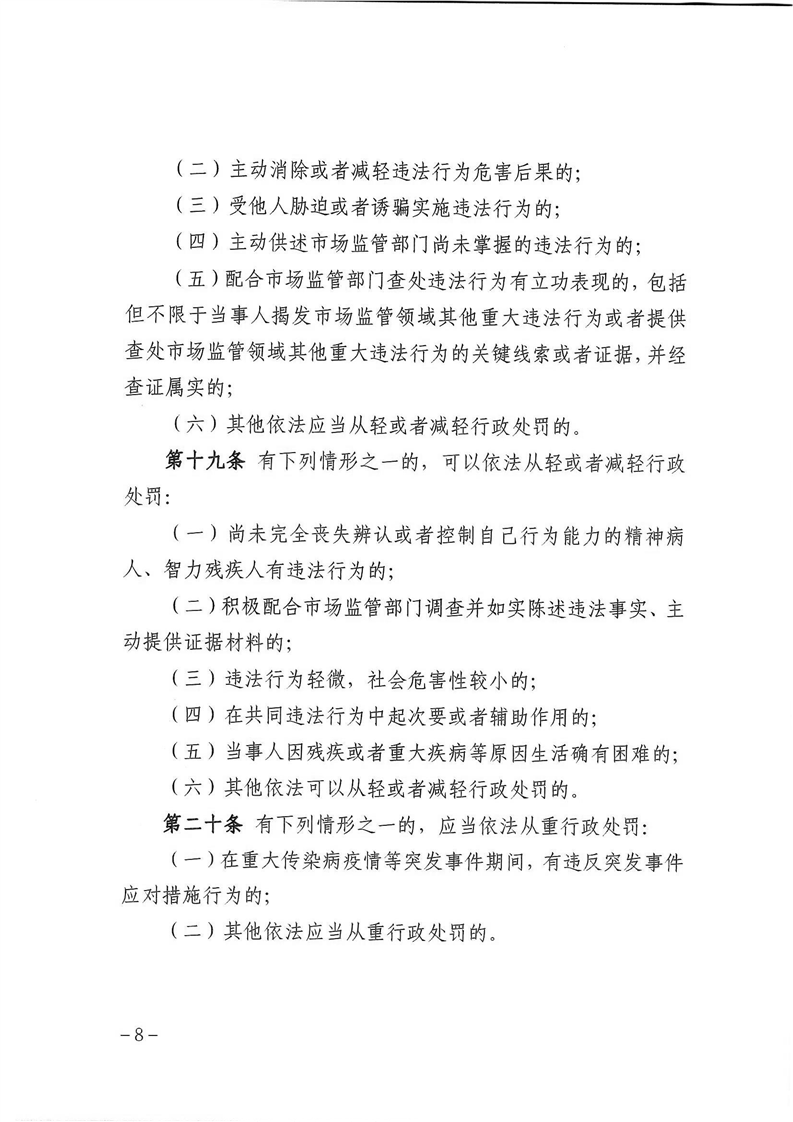
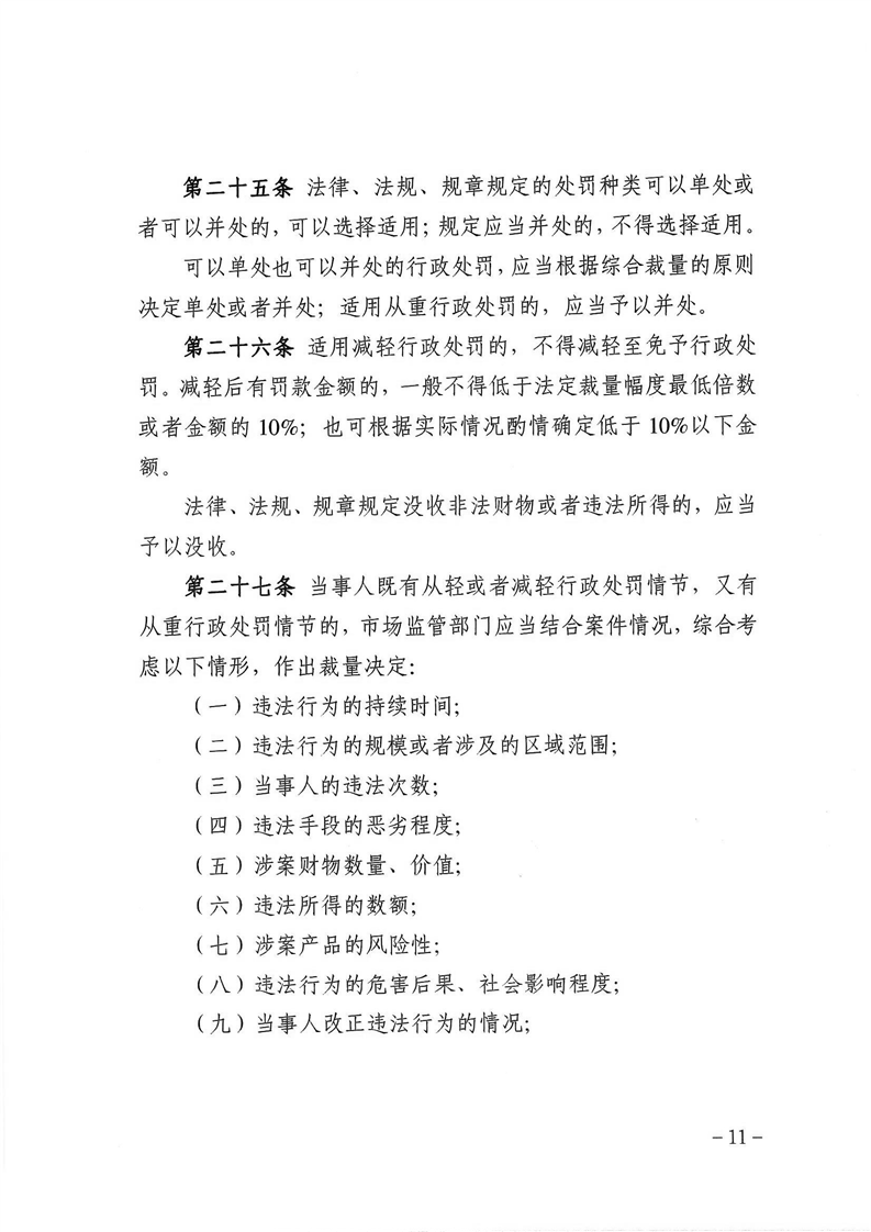
扫一扫在手机打开当前页