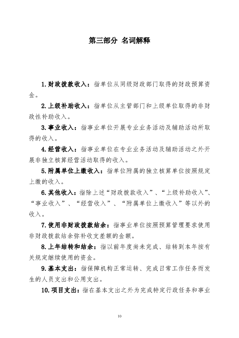
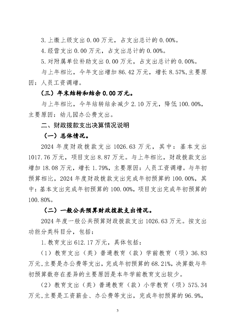
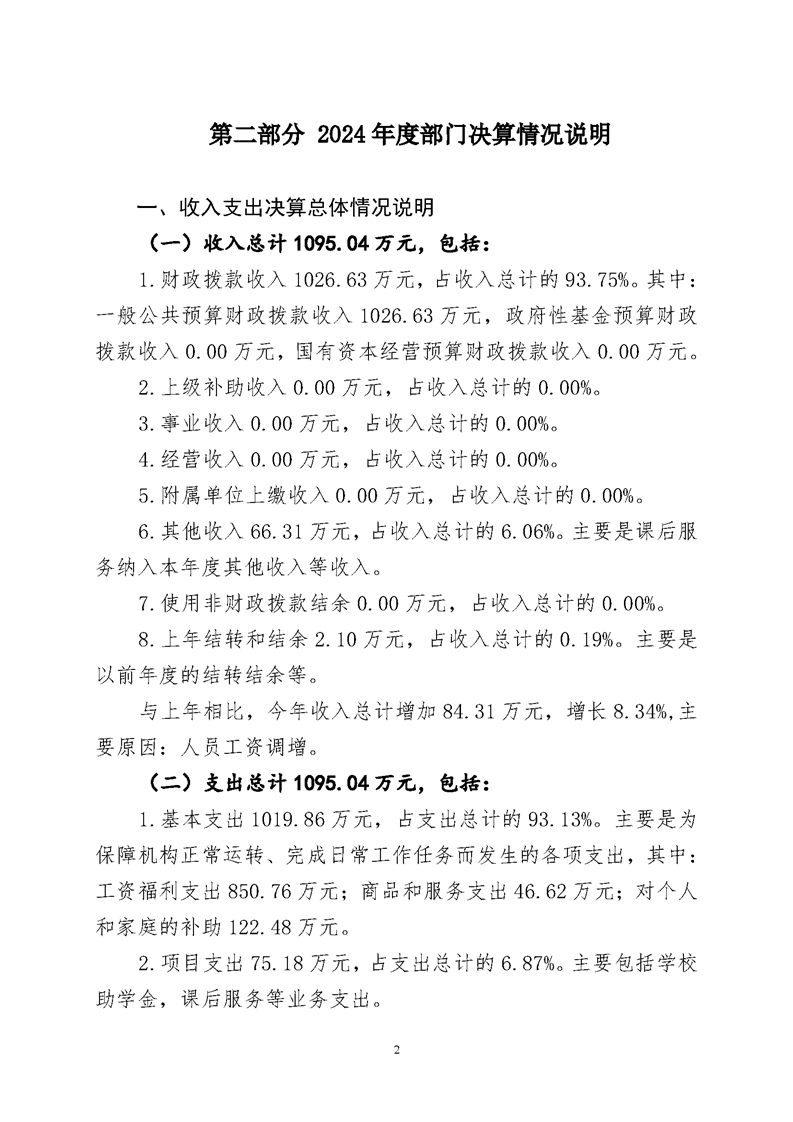
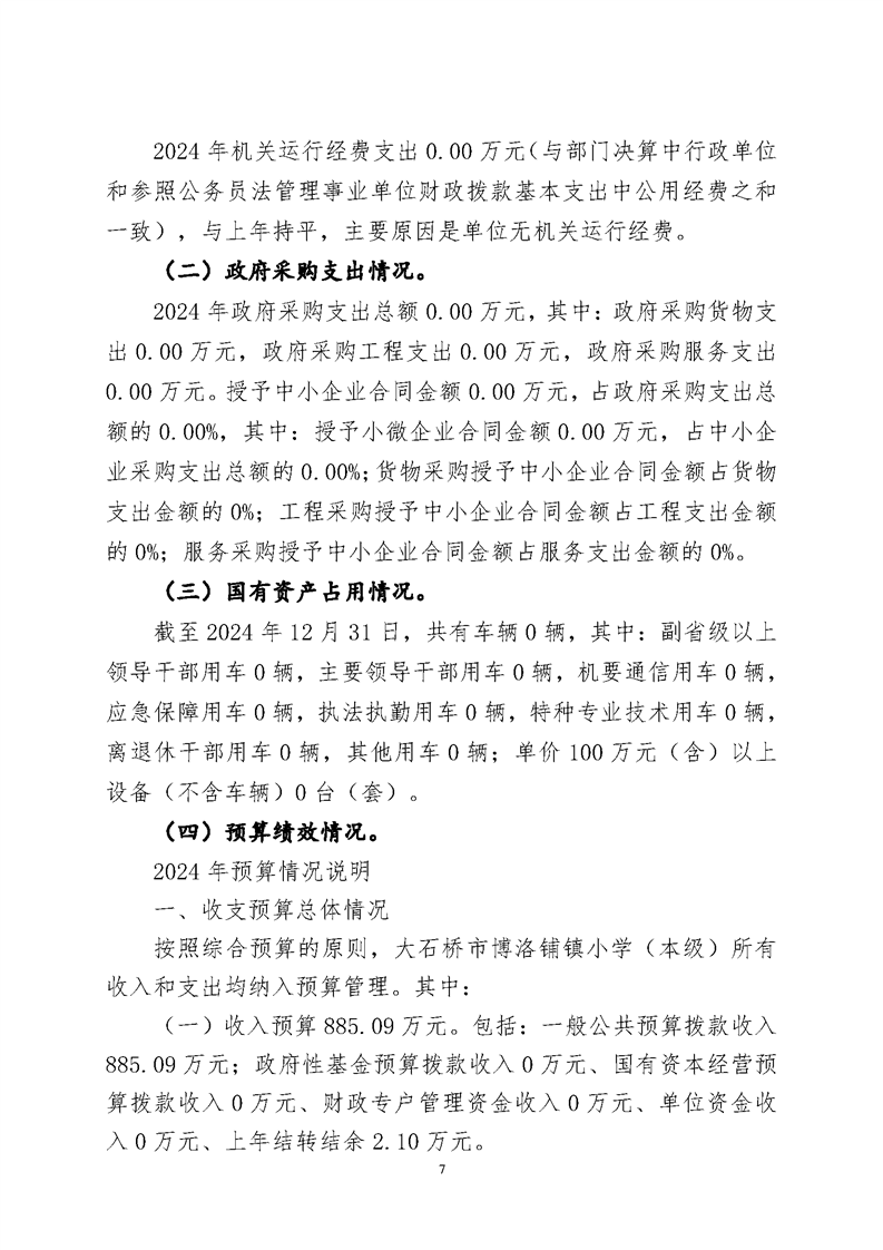
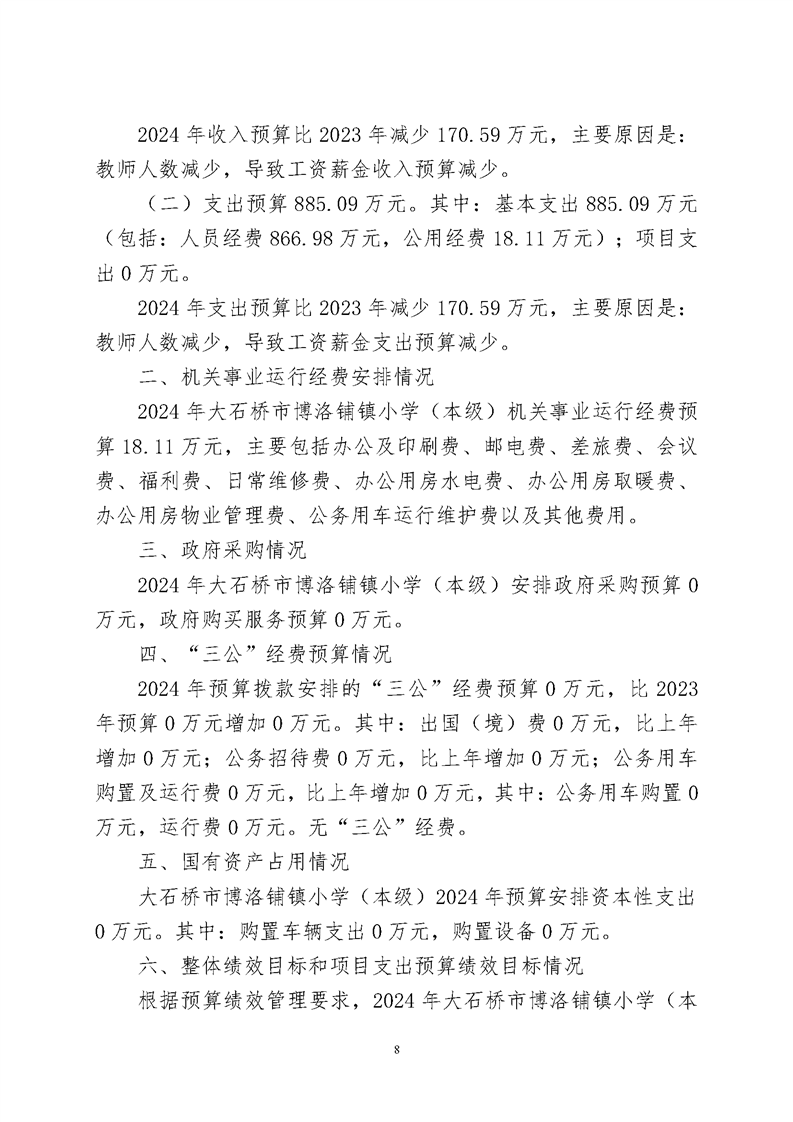
当前位置:首页 > 政务公开

大石桥市博洛铺镇小学2024年度部门决算

发布时间:2025-09-02

【字号:

分享:

























































  • 附件:
  • 视频:
扫一扫在手机打开当前页