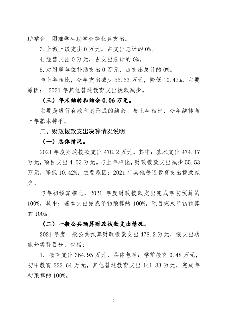
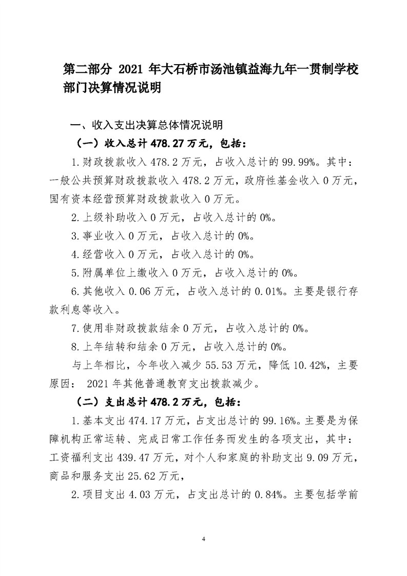
当前位置:首页 > 政务公开
发布机构:大石桥市
发布日期:2022-09-21
成文日期:2022-09-21
发文字号:
主题分类:财政、金融、审计
体裁分类:其他
公开类型:主动公开
发布时间:2022-09-21
【字号: 大 中 小 】
分享: